Instance Verification Kit (IVK)
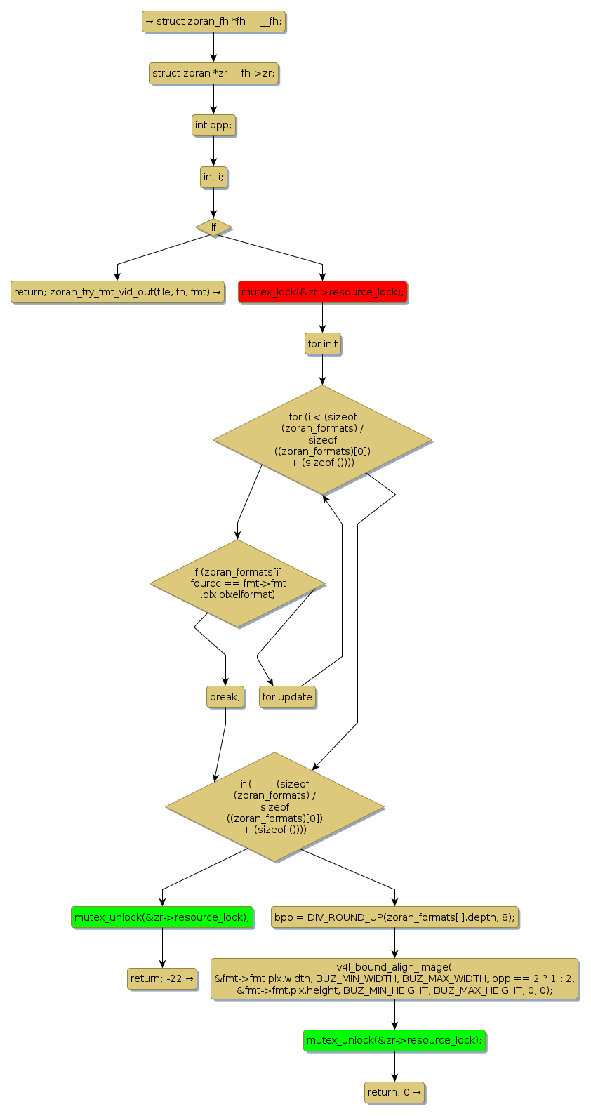
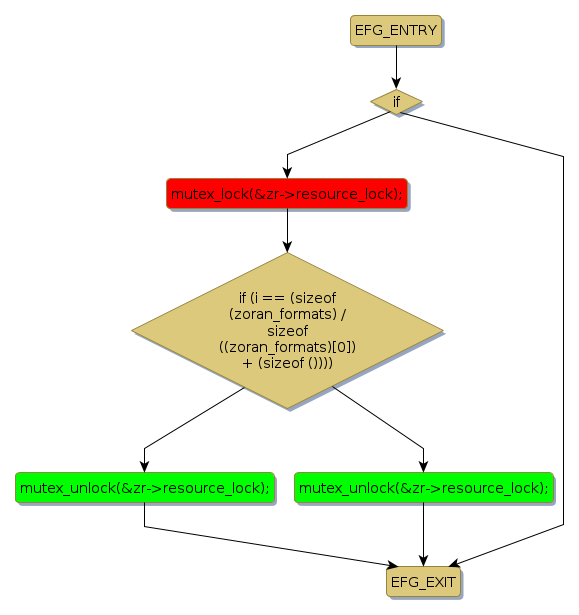
mutex lock @ [46097+31+/linux-3.19-rc1/drivers/media/pci/zoran/zoran_driver.c]
Instance Signature: resource_lock
|
The Matching Pair Graph:
|
|
Function Name
|
Control Flow Graph (CFG)
|
Events Flow Graph (EFG)
|
Source Correspondence
|
|
zoran_try_fmt_vid_cap
|
|
|
[45834+21+/linux-3.19-rc1/drivers/media/pci/zoran/zoran_driver.c]
|